【Java并发 02】Thread由浅入深
文章目录
龙云尧个人博客,转载请注明出处。 CSDN地址:http://blog.csdn.net/michael753951 个人blog地址:http://yaoyl.cn
知识储备
Java中的线程类Thread是从1.0开始便提供给使用者的工具,用于并行计算。
线程特点
Thread有如下特点:
线程的创建主要通过
Thread(Runnable target)进行创建每个线程具有优先级,高优先级的线程会比低优先级的线程;
线程主要分为Daemon线程的非Daemon线程(也叫User线程)两类;
- 线程的Daemon属性可以通过
setDaemon和isDaemon两个接口修改和查询 - 一旦线程开始运行(执行start),就不再允许修改Daemon标志位;
- 一旦所有的非Daemon线程均结束,JVM将会停止;
- Daemon线程创建的子线程都默认为Daemon,非Daemon线程创建的线程默认都是非Daemon,但是所有线程,不管被谁创建,都可以在启动之前修改自己是否是Daemon线程的属性;
- 线程的Daemon属性可以通过
每一个线程除了拥有自己的线程名、优先级、Daemon等属性之外,其实还拥有自己的ThreadGroup信息
- ThreadGroup是一组Thread的集合,可以在这个集合里面统一的管理所有的线程
- 如果一个线程通过不带ThreadGroup的构造函数创建,或者通过传入一个null的ThreadGroup作为入参的构造函数创建的话,该线程将默认继承其父线程的ThreadGroup信息。
JVM中的线程是树状关系
- 两个不同的线程可以拥有一个共同的祖先,但是两个不同的线程不可以拥有一个共同的子孙
- 在整颗树形节点中,每一个节点既可以是线程,也可以是线程组;
- 这颗树状关系的根节点是
system线程组 - JVM启动之后,主线程会创建一个默认的线程组
main,也就意味着,所有用户创建的非Daemon线程,均会被默认划分在main线程组中 - 可以在程序运行时断定,然后执行
Thread.currentThread().getThreadGroup()找到当前线程所属的线程组,并不断通过ThreadGroup#getParent()获取父线程组。(注,Thread不支持直接查找父线程,ThreadGroup只能查找自己的父线程组)
Java的线程提供了类似Posix Thread标准的线程操作接口:
- Thread currentThread(); // 获取当前线程的引用
- void yield(); // 线程让步(暂时放弃CPU资源,让线程重新回到RUNNABLE状态,不接受中断)
- void sleep(long millis) throws InterruptedException; // 线程休眠
- void start(); // 线程实际创建函数
- start后会实际执行native方法start0
- 线程在整个生命周期内只能执行一次start(之后会讲解线程池是如何避开这个约束的)
- void join(final long millis) throws InterruptedException; // 阻塞主线程,等待子线程任务执行完毕
- 注意,如果join在start之前被执行,则父线程仅仅只是等到当前子线程执行完毕才会被回收,但是不会阻塞父线程的任务执行;
- 如果join在start之后被执行,则父线程会被阻塞,直到当前线程的任务全部执行完成,才能够继续执行join之后的任务。
- millis为0表示父线程会被一直阻塞直到子线程完成;millis为正数表示父线程会等待millis毫秒,如果子线程在规定时间内完成或者超时,父线程均会停止等待;
- join(long millis, int nanos)这个函数中,nanos其实不会真的被进行计时,而是会被换算成millis然后向上取整(是的,你没看错,JDK在这里耍赖了,我这里参考的源码时Oracle JDK 15)
操作系统的线程状态转换
在查看Java的线程状态转换之前,首先回顾一下经典的操作系统的线程状态转换

- new为线程的新生状态,创建后的初始状态即为此状态,此时线程既没有CPU资源也没有内存资源;
- ready为线程的就绪状态,此时线程在就绪队列中等待被执行,线程提交之后转变成该状态,此时线程持有自己的内存资源,等待操作系统的调度器sheduler分配CPU资源;
- running为线程的运行状态,此时线程从错做系统的调度器sheduler获取了CPU资源,开始进行自己的线程计算动作,此状态下,可能会受到时钟中断的影响(比如时间片耗尽),OS会挂起当前线程,重新转换回ready状态;
- waiting为线程的等待状态,通常会有三种情况触发线程转换成该状态:
- 此时线程通常会触发CPU的一个陷阱(trap)导致用户态线程被挂起,等待trap所触发的内核态进程返回结果,这个结果通常在内核态进程发出中断(interrupt)之后,唤醒用户态线程从而才能获取到。而触发trap之后等待interrupt的线程状态,就是waiting状态。waiting状态的线程被唤醒之后,将获取到的结果寄存到自己的栈空间中,让在就绪队列等待CPU资源从而进行消费;
- 向操作系统获取临界资源失败后,等待临界资源释放;
- 等待其他任务到达(join)
- terminated为线程的终止状态,此时线程可能执行完了自己所有的任务,随之走向终止;也可能线程自行强行终止;也可能被操作系统强行回收等等。
Java线程状态转换
与操作系统类似的,Java线程提供了6个状态,位于java.lang.Thread.State,用于线程状态的管理和状态转换:
- NEW
- 对应操作系统的线程状态中的new状态
- 线程创建完成之后,还没执行start方法之前的状态
- 此时线程实际上还没有开始在OS中申请资源,也没有进行栈分配,也即jstack查看的消息中,栈地址是0x0000000000000000
- 此时JDK中的线程检查工具包无法监控当前线程的信息
- 标志位存在java.lang.Thread#threadStatus的第1位(最低位)
- RUNNABLE
- 对应操作系统的running状态,表示一个线程正在运行
- 或者对应操作系统的ready状态,表示一个线程可以被运行,仅仅只是缺少CPU资源
- 此状态通常为Thread已经调用的start0这个native方法之后的状态,或者阻塞终止之后,继续运行的状态
- 此时线程会持有自己的栈空间(不管是ready还是running)
- 标志位存在java.lang.Thread#threadStatus的第3位
- BLOCKED
- 对应操作系统的waiting状态,表示线程长在等待获取一把互斥锁
- 此状态通常为线程在等待monitor lock时,因为获取不到而被阻塞;等待monitor lock的典型场景为:
- synchronized方法或者代码块的开始,未获取到monitor lock从而导致BLOCKED
- lock.wait结束之后,和其他线程争抢monitor lock时未获取到导致自己被BLOCKED
- WAITING
- 同样对应操作系统的waiting状态,表示线程正在等待另一个线程执行完成(和BLOCKED目的不一样)
- 此状态通常为线程在synchronized代码块中,被锁对象执行lock.wait()暂停;此时线程会放弃原本被synchronized代码块锁住的锁对象。
- 或者当前线程被子线程join,也会造成当前父线程WAITING,等待子线程完成并唤醒;
- 或者当前线程使用
LockSupport.park()进行暂停;(parking可以被thread.interrupt()和LockSupport.unpark(thread)重新唤醒)
- TIMED_WAITING
- 同样对应操作系统的waiting状态,表示线程此时正在等待一个时间中断被唤醒
- 此状态通常为Thread在规定时间内等待互斥锁,常见的操作为
- Thread.sleep();
- Object.wait()一段时间,非0;(注:Java中没有真实计算纳秒,而是向上取整换算成了毫秒进行的计算)
- Thread.join(),入参非0;(注:Java中没有真实计算纳秒,而是向上取整换算成了毫秒进行的计算)
- LockSupport.parkNanos,暂停非0ns的时间;
- LockSupport.parkUntil,暂停至某一个目的时间;
- TERMINATED
- 线程结束后的状态
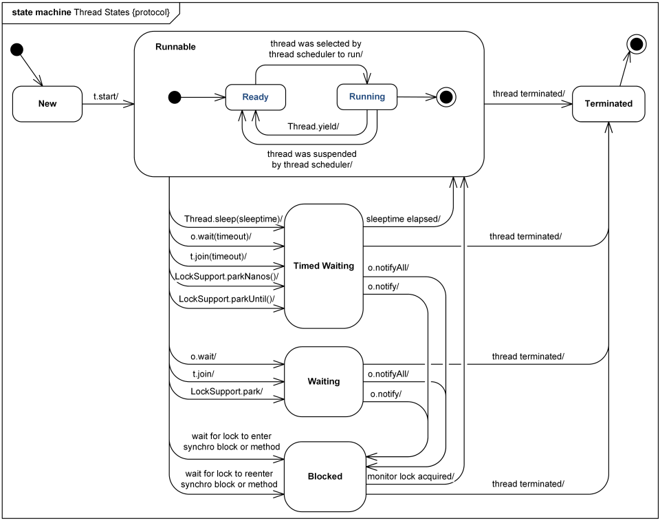
线程状态变换
下图是一个我目前为止找到的比较好的线程状态示意图:
Jstack捕获的Thread信息
下图为一个测试demo随机捕获的栈信息,可以试着使用上述内容进行分析。
1"Monitor Ctrl-Break" #21 daemon prio=5 os_prio=0 cpu=31.25ms elapsed=0.80s tid=0x0000019ead781240 nid=0x2ab4 runnable [0x000000830d6fe000]
2 java.lang.Thread.State: RUNNABLE
3 at sun.nio.ch.SocketDispatcher.read0(java.base@15.0.1/Native Method)
4 at sun.nio.ch.SocketDispatcher.read(java.base@15.0.1/SocketDispatcher.java:46)
5 at sun.nio.ch.NioSocketImpl.tryRead(java.base@15.0.1/NioSocketImpl.java:261)
6 at sun.nio.ch.NioSocketImpl.implRead(java.base@15.0.1/NioSocketImpl.java:312)
7 at sun.nio.ch.NioSocketImpl.read(java.base@15.0.1/NioSocketImpl.java:350)
8 at sun.nio.ch.NioSocketImpl$1.read(java.base@15.0.1/NioSocketImpl.java:803)
9 at java.net.Socket$SocketInputStream.read(java.base@15.0.1/Socket.java:981)
10 at sun.nio.cs.StreamDecoder.readBytes(java.base@15.0.1/StreamDecoder.java:297)
11 at sun.nio.cs.StreamDecoder.implRead(java.base@15.0.1/StreamDecoder.java:339)
12 at sun.nio.cs.StreamDecoder.read(java.base@15.0.1/StreamDecoder.java:188)
13 - locked <0x000000071941d1d0> (a java.io.InputStreamReader)
14 at java.io.InputStreamReader.read(java.base@15.0.1/InputStreamReader.java:181)
15 at java.io.BufferedReader.fill(java.base@15.0.1/BufferedReader.java:161)
16 at java.io.BufferedReader.readLine(java.base@15.0.1/BufferedReader.java:326)
17 - locked <0x000000071941d1d0> (a java.io.InputStreamReader)
18 at java.io.BufferedReader.readLine(java.base@15.0.1/BufferedReader.java:392)
19 at com.intellij.rt.execution.application.AppMainV2$1.run(AppMainV2.java:47)
20
21
22"Thread-2" #25 daemon prio=5 os_prio=0 cpu=109.38ms elapsed=0.79s tid=0x0000019ead85b8c0 nid=0xa70 runnable [0x000000830dcfe000]
23 java.lang.Thread.State: RUNNABLE
24 at java.io.PrintStream.write(java.base@15.0.1/PrintStream.java:566)
25 - locked <0x0000000719649010> (a java.io.PrintStream)
26 at sun.nio.cs.StreamEncoder.writeBytes(java.base@15.0.1/StreamEncoder.java:242)
27 at sun.nio.cs.StreamEncoder.implFlushBuffer(java.base@15.0.1/StreamEncoder.java:321)
28 at sun.nio.cs.StreamEncoder.flushBuffer(java.base@15.0.1/StreamEncoder.java:110)
29 - locked <0x0000000719649320> (a java.io.OutputStreamWriter)
30 at java.io.OutputStreamWriter.flushBuffer(java.base@15.0.1/OutputStreamWriter.java:181)
31 at java.io.PrintStream.writeln(java.base@15.0.1/PrintStream.java:723)
32 - locked <0x0000000719649010> (a java.io.PrintStream)
33 at java.io.PrintStream.println(java.base@15.0.1/PrintStream.java:1028)
34 at concurrent.Main.lambda$main$1(Main.java:22)
35 at concurrent.Main$$Lambda$14/0x0000000800bb1240.run(Unknown Source)
36 at java.lang.Thread.run(java.base@15.0.1/Thread.java:832)
37
38
39"Common-Cleaner" #20 daemon prio=8 os_prio=1 cpu=0.00ms elapsed=0.85s tid=0x0000019ead6d5430 nid=0xf38 in Object.wait() [0x000000830d2fe000]
40 java.lang.Thread.State: TIMED_WAITING (on object monitor)
41 at java.lang.Object.wait(java.base@15.0.1/Native Method)
42 - waiting on <0x00000007196b3a00> (a java.lang.ref.ReferenceQueue$Lock)
43 at java.lang.ref.ReferenceQueue.remove(java.base@15.0.1/ReferenceQueue.java:155)
44 - locked <0x00000007196b3a00> (a java.lang.ref.ReferenceQueue$Lock)
45 at jdk.internal.ref.CleanerImpl.run(java.base@15.0.1/CleanerImpl.java:148)
46 at java.lang.Thread.run(java.base@15.0.1/Thread.java:832)
47 at jdk.internal.misc.InnocuousThread.run(java.base@15.0.1/InnocuousThread.java:134)
48
49
50"main" #1 prio=5 os_prio=0 cpu=109.38ms elapsed=0.91s tid=0x0000019e87110a30 nid=0x2a94 in Object.wait() [0x000000830c3ff000]
51 java.lang.Thread.State: WAITING (on object monitor)
52 at java.lang.Object.wait(java.base@15.0.1/Native Method)
53 - waiting on <0x000000071947ac90> (a java.lang.Thread)
54 at java.lang.Thread.join(java.base@15.0.1/Thread.java:1303)
55 - locked <0x000000071947ac90> (a java.lang.Thread)
56 at java.lang.Thread.join(java.base@15.0.1/Thread.java:1371)
57 at concurrent.Main.main(Main.java:42)
58
59
60"Thread-0" #23 prio=5 os_prio=0 cpu=31.25ms elapsed=0.79s tid=0x0000019ead85af20 nid=0x2564 waiting for monitor entry [0x000000830daff000]
61 java.lang.Thread.State: BLOCKED (on object monitor)
62 at java.io.PrintStream.writeln(java.base@15.0.1/PrintStream.java:718)
63 - waiting to lock <0x0000000719649010> (a java.io.PrintStream)
64 at java.io.PrintStream.println(java.base@15.0.1/PrintStream.java:1028)
65 at concurrent.Main.lambda$main$1(Main.java:22)
66 at concurrent.Main$$Lambda$14/0x0000000800bb1240.run(Unknown Source)
67 at java.lang.Thread.run(java.base@15.0.1/Thread.java:832)
68
69
70"Thread-1" #24 prio=5 os_prio=0 cpu=93.75ms elapsed=0.79s tid=0x0000019ead85b3f0 nid=0x2b64 waiting for monitor entry [0x000000830dbff000]
71 java.lang.Thread.State: BLOCKED (on object monitor)
72 at java.io.PrintStream.writeln(java.base@15.0.1/PrintStream.java:718)
73 - waiting to lock <0x0000000719649010> (a java.io.PrintStream)
74 at java.io.PrintStream.println(java.base@15.0.1/PrintStream.java:1028)
75 at concurrent.Main.lambda$main$1(Main.java:22)
76 at concurrent.Main$$Lambda$14/0x0000000800bb1240.run(Unknown Source)
77 at java.lang.Thread.run(java.base@15.0.1/Thread.java:832)
78
79
80"Thread-3" #26 daemon prio=5 os_prio=0 cpu=31.25ms elapsed=0.79s tid=0x0000019ead85c210 nid=0x1a0c waiting for monitor entry [0x000000830ddff000]
81 java.lang.Thread.State: BLOCKED (on object monitor)
82 at java.io.PrintStream.writeln(java.base@15.0.1/PrintStream.java:718)
83 - waiting to lock <0x0000000719649010> (a java.io.PrintStream)
84 at java.io.PrintStream.println(java.base@15.0.1/PrintStream.java:1028)
85 at concurrent.Main.lambda$main$1(Main.java:22)
86 at concurrent.Main$$Lambda$14/0x0000000800bb1240.run(Unknown Source)
87 at java.lang.Thread.run(java.base@15.0.1/Thread.java:832)
88
89
90"Thread-4" #27 prio=5 os_prio=0 cpu=78.12ms elapsed=0.79s tid=0x0000019ead860b70 nid=0x433c waiting for monitor entry [0x000000830deff000]
91 java.lang.Thread.State: BLOCKED (on object monitor)
92 at java.io.PrintStream.writeln(java.base@15.0.1/PrintStream.java:718)
93 - waiting to lock <0x0000000719649010> (a java.io.PrintStream)
94 at java.io.PrintStream.println(java.base@15.0.1/PrintStream.java:1028)
95 at concurrent.Main.lambda$main$1(Main.java:22)
96 at concurrent.Main$$Lambda$14/0x0000000800bb1240.run(Unknown Source)
97 at java.lang.Thread.run(java.base@15.0.1/Thread.java:832)
98
99
100"Thread-5" #28 prio=5 os_prio=0 cpu=31.25ms elapsed=0.79s tid=0x0000019ead861040 nid=0x2d84 waiting for monitor entry [0x000000830dfff000]
101 java.lang.Thread.State: BLOCKED (on object monitor)
102 at java.io.PrintStream.writeln(java.base@15.0.1/PrintStream.java:718)
103 - waiting to lock <0x0000000719649010> (a java.io.PrintStream)
104 at java.io.PrintStream.println(java.base@15.0.1/PrintStream.java:1028)
105 at concurrent.Main.lambda$main$1(Main.java:22)
106 at concurrent.Main$$Lambda$14/0x0000000800bb1240.run(Unknown Source)
107 at java.lang.Thread.run(java.base@15.0.1/Thread.java:832)
108
109
110"Thread-6" #29 prio=5 os_prio=0 cpu=62.50ms elapsed=0.79s tid=0x0000019ead861f00 nid=0x690 waiting for monitor entry [0x000000830e0ff000]
111 java.lang.Thread.State: BLOCKED (on object monitor)
112 at java.io.PrintStream.writeln(java.base@15.0.1/PrintStream.java:718)
113 - waiting to lock <0x0000000719649010> (a java.io.PrintStream)
114 at java.io.PrintStream.println(java.base@15.0.1/PrintStream.java:1028)
115 at concurrent.Main.lambda$main$1(Main.java:22)
116 at concurrent.Main$$Lambda$14/0x0000000800bb1240.run(Unknown Source)
117 at java.lang.Thread.run(java.base@15.0.1/Thread.java:832)
118
119
120"Thread-7" #30 prio=5 os_prio=0 cpu=78.12ms elapsed=0.79s tid=0x0000019ead864580 nid=0x2a40 waiting for monitor entry [0x000000830e1ff000]
121 java.lang.Thread.State: BLOCKED (on object monitor)
122 at java.io.PrintStream.writeln(java.base@15.0.1/PrintStream.java:718)
123 - waiting to lock <0x0000000719649010> (a java.io.PrintStream)
124 at java.io.PrintStream.println(java.base@15.0.1/PrintStream.java:1028)
125 at concurrent.Main.lambda$main$1(Main.java:22)
126 at concurrent.Main$$Lambda$14/0x0000000800bb1240.run(Unknown Source)
127 at java.lang.Thread.run(java.base@15.0.1/Thread.java:832)
128
129
130"subThread-2" #35 prio=5 os_prio=0 cpu=62.50ms elapsed=0.78s tid=0x0000019ead863be0 nid=0x340c waiting for monitor entry [0x000000830d9fe000]
131 java.lang.Thread.State: BLOCKED (on object monitor)
132 at java.io.PrintStream.writeln(java.base@15.0.1/PrintStream.java:718)
133 - waiting to lock <0x0000000719649010> (a java.io.PrintStream)
134 at java.io.PrintStream.println(java.base@15.0.1/PrintStream.java:1028)
135 at concurrent.Main.lambda$main$0(Main.java:12)
136 at concurrent.Main$$Lambda$17/0x0000000800bb1460.run(Unknown Source)
137 at java.lang.Thread.run(java.base@15.0.1/Thread.java:832)
138
139
140"subThread-6" #36 prio=5 os_prio=0 cpu=46.88ms elapsed=0.78s tid=0x0000019ead8628a0 nid=0x3c48 waiting for monitor entry [0x000000830e2fe000]
141 java.lang.Thread.State: BLOCKED (on object monitor)
142 at java.io.PrintStream.writeln(java.base@15.0.1/PrintStream.java:718)
143 - waiting to lock <0x0000000719649010> (a java.io.PrintStream)
144 at java.io.PrintStream.println(java.base@15.0.1/PrintStream.java:1028)
145 at concurrent.Main.lambda$main$0(Main.java:12)
146 at concurrent.Main$$Lambda$17/0x0000000800bb1460.run(Unknown Source)
147 at java.lang.Thread.run(java.base@15.0.1/Thread.java:832)
148
149
150"subThread-4" #39 prio=5 os_prio=0 cpu=46.88ms elapsed=0.78s tid=0x0000019ead861a30 nid=0x1c40 waiting for monitor entry [0x000000830e3ff000]
151 java.lang.Thread.State: BLOCKED (on object monitor)
152 at java.io.PrintStream.writeln(java.base@15.0.1/PrintStream.java:718)
153 - waiting to lock <0x0000000719649010> (a java.io.PrintStream)
154 at java.io.PrintStream.println(java.base@15.0.1/PrintStream.java:1028)
155 at concurrent.Main.lambda$main$0(Main.java:12)
156 at concurrent.Main$$Lambda$17/0x0000000800bb1460.run(Unknown Source)
157 at java.lang.Thread.run(java.base@15.0.1/Thread.java:832)
158
159
160"subThread-5" #32 prio=5 os_prio=0 cpu=156.25ms elapsed=0.78s tid=0x0000019ead8640b0 nid=0xc4 waiting for monitor entry [0x000000830e4ff000]
161 java.lang.Thread.State: BLOCKED (on object monitor)
162 at java.io.PrintStream.writeln(java.base@15.0.1/PrintStream.java:718)
163 - waiting to lock <0x0000000719649010> (a java.io.PrintStream)
164 at java.io.PrintStream.println(java.base@15.0.1/PrintStream.java:1028)
165 at concurrent.Main.lambda$main$0(Main.java:12)
166 at concurrent.Main$$Lambda$17/0x0000000800bb1460.run(Unknown Source)
167 at java.lang.Thread.run(java.base@15.0.1/Thread.java:832)
168
169
170"subThread-1" #34 prio=5 os_prio=0 cpu=62.50ms elapsed=0.78s tid=0x0000019ead863240 nid=0xcd4 waiting for monitor entry [0x000000830e5fe000]
171 java.lang.Thread.State: BLOCKED (on object monitor)
172 at java.io.PrintStream.writeln(java.base@15.0.1/PrintStream.java:718)
173 - waiting to lock <0x0000000719649010> (a java.io.PrintStream)
174 at java.io.PrintStream.println(java.base@15.0.1/PrintStream.java:1028)
175 at concurrent.Main.lambda$main$0(Main.java:12)
176 at concurrent.Main$$Lambda$17/0x0000000800bb1460.run(Unknown Source)
177 at java.lang.Thread.run(java.base@15.0.1/Thread.java:832)
178
179
180"subThread-3" #33 prio=5 os_prio=0 cpu=31.25ms elapsed=0.78s tid=0x0000019ead861560 nid=0x47fc waiting for monitor entry [0x000000830e6fe000]
181 java.lang.Thread.State: BLOCKED (on object monitor)
182 at java.io.PrintStream.writeln(java.base@15.0.1/PrintStream.java:718)
183 - waiting to lock <0x0000000719649010> (a java.io.PrintStream)
184 at java.io.PrintStream.println(java.base@15.0.1/PrintStream.java:1028)
185 at concurrent.Main.lambda$main$0(Main.java:12)
186 at concurrent.Main$$Lambda$17/0x0000000800bb1460.run(Unknown Source)
187 at java.lang.Thread.run(java.base@15.0.1/Thread.java:832)
188
189
190"subThread-7" #37 prio=5 os_prio=0 cpu=31.25ms elapsed=0.78s tid=0x0000019ead8623d0 nid=0x714 waiting for monitor entry [0x000000830e7fe000]
191 java.lang.Thread.State: BLOCKED (on object monitor)
192 at java.io.PrintStream.writeln(java.base@15.0.1/PrintStream.java:718)
193 - waiting to lock <0x0000000719649010> (a java.io.PrintStream)
194 at java.io.PrintStream.println(java.base@15.0.1/PrintStream.java:1028)
195 at concurrent.Main.lambda$main$0(Main.java:12)
196 at concurrent.Main$$Lambda$17/0x0000000800bb1460.run(Unknown Source)
197 at java.lang.Thread.run(java.base@15.0.1/Thread.java:832)
198
199
200"subThread-0" #38 prio=5 os_prio=0 cpu=109.38ms elapsed=0.78s tid=0x0000019ead862d70 nid=0x3b4 waiting for monitor entry [0x000000830e8fe000]
201 java.lang.Thread.State: BLOCKED (on object monitor)
202 at java.io.PrintStream.writeln(java.base@15.0.1/PrintStream.java:718)
203 - waiting to lock <0x0000000719649010> (a java.io.PrintStream)
204 at java.io.PrintStream.println(java.base@15.0.1/PrintStream.java:1028)
205 at concurrent.Main.lambda$main$0(Main.java:12)
206 at concurrent.Main$$Lambda$17/0x0000000800bb1460.run(Unknown Source)
207 at java.lang.Thread.run(java.base@15.0.1/Thread.java:832)
208
209
210"Reference Handler" #2 daemon prio=10 os_prio=2 cpu=0.00ms elapsed=0.89s tid=0x0000019eacd9e4e0 nid=0xd34 waiting on condition [0x000000830caff000]
211 java.lang.Thread.State: RUNNABLE
212 at java.lang.ref.Reference.waitForReferencePendingList(java.base@15.0.1/Native Method)
213 at java.lang.ref.Reference.processPendingReferences(java.base@15.0.1/Reference.java:241)
214 at java.lang.ref.Reference$ReferenceHandler.run(java.base@15.0.1/Reference.java:213)
215
216
217"Finalizer" #3 daemon prio=8 os_prio=1 cpu=0.00ms elapsed=0.89s tid=0x0000019ead5a2090 nid=0xd14 in Object.wait() [0x000000830cbff000]
218 java.lang.Thread.State: WAITING (on object monitor)
219 at java.lang.Object.wait(java.base@15.0.1/Native Method)
220 - waiting on <0x000000071960c6d8> (a java.lang.ref.ReferenceQueue$Lock)
221 at java.lang.ref.ReferenceQueue.remove(java.base@15.0.1/ReferenceQueue.java:155)
222 - locked <0x000000071960c6d8> (a java.lang.ref.ReferenceQueue$Lock)
223 at java.lang.ref.ReferenceQueue.remove(java.base@15.0.1/ReferenceQueue.java:176)
224 at java.lang.ref.Finalizer$FinalizerThread.run(java.base@15.0.1/Finalizer.java:170)
225
226
227"Signal Dispatcher" #4 daemon prio=9 os_prio=2 cpu=0.00ms elapsed=0.87s tid=0x0000019ead5c4750 nid=0x36c0 runnable [0x0000000000000000]
228 java.lang.Thread.State: RUNNABLE
229
230
231"Attach Listener" #5 daemon prio=5 os_prio=2 cpu=0.00ms elapsed=0.87s tid=0x0000019ead5c7020 nid=0x1424 waiting on condition [0x0000000000000000]
232 java.lang.Thread.State: RUNNABLE
233
234
235"Service Thread" #6 daemon prio=9 os_prio=0 cpu=0.00ms elapsed=0.87s tid=0x0000019ead5c88f0 nid=0x1f0c runnable [0x0000000000000000]
236 java.lang.Thread.State: RUNNABLE
237
238
239"C2 CompilerThread0" #7 daemon prio=9 os_prio=2 cpu=109.38ms elapsed=0.87s tid=0x0000019ead5c94e0 nid=0x46ec waiting on condition [0x0000000000000000]
240 java.lang.Thread.State: RUNNABLE
241 No compile task
242
243
244"C1 CompilerThread0" #15 daemon prio=9 os_prio=2 cpu=46.88ms elapsed=0.87s tid=0x0000019ead5cd390 nid=0x3ce0 waiting on condition [0x0000000000000000]
245 java.lang.Thread.State: RUNNABLE
246 No compile task
247
248
249"Sweeper thread" #19 daemon prio=9 os_prio=2 cpu=0.00ms elapsed=0.87s tid=0x0000019ead5ceca0 nid=0x1c0c runnable [0x0000000000000000]
250 java.lang.Thread.State: RUNNABLE
251
252
253"C1 CompilerThread1" #16 daemon prio=9 os_prio=2 cpu=15.62ms elapsed=0.84s tid=0x0000019ead6da1b0 nid=0x215c waiting on condition [0x0000000000000000]
254 java.lang.Thread.State: RUNNABLE
255 No compile task
256
257
258"C1 CompilerThread2" #17 daemon prio=9 os_prio=2 cpu=15.62ms elapsed=0.84s tid=0x0000019ead6dc780 nid=0x47c0 waiting on condition [0x0000000000000000]
259 java.lang.Thread.State: RUNNABLE
260 No compile task
261
262
263"C2 CompilerThread1" #8 daemon prio=9 os_prio=2 cpu=46.88ms elapsed=0.83s tid=0x0000019ead7466a0 nid=0x16f4 waiting on condition [0x0000000000000000]
264 java.lang.Thread.State: RUNNABLE
265 No compile task
266
267
268"Notification Thread" #22 daemon prio=9 os_prio=0 cpu=0.00ms elapsed=0.80s tid=0x0000019ead781710 nid=0x3fe0 runnable [0x0000000000000000]
269 java.lang.Thread.State: RUNNABLE
270
271
272"C1 CompilerThread3" #18 daemon prio=9 os_prio=2 cpu=0.00ms elapsed=0.76s tid=0x0000019eadc19220 nid=0x150 waiting on condition [0x0000000000000000]
273 java.lang.Thread.State: RUNNABLE
274 No compile task
275
276
277"C2 CompilerThread2" #9 daemon prio=9 os_prio=2 cpu=0.00ms elapsed=0.67s tid=0x0000019eadc14360 nid=0x2804 waiting on condition [0x0000000000000000]
278 java.lang.Thread.State: RUNNABLE
279 No compile task
280
281
282"VM Thread" os_prio=2 cpu=15.62ms elapsed=0.89s tid=0x0000019eacd9ce50 nid=0x4534 runnable
283
284
285"GC Thread#0" os_prio=2 cpu=0.00ms elapsed=0.90s tid=0x0000019e871614d0 nid=0x674 runnable
286
287
288"G1 Main Marker" os_prio=2 cpu=0.00ms elapsed=0.90s tid=0x0000019e87172b90 nid=0x15e8 runnable
289
290
291"G1 Conc#0" os_prio=2 cpu=0.00ms elapsed=0.90s tid=0x0000019e87173610 nid=0x34b4 runnable
292
293
294"G1 Refine#0" os_prio=2 cpu=0.00ms elapsed=0.90s tid=0x0000019e871e0810 nid=0x38a0 runnable
295
296
297"G1 Young RemSet Sampling" os_prio=2 cpu=0.00ms elapsed=0.90s tid=0x0000019e871e12a0 nid=0x35fc runnable
298
299
300"VM Periodic Task Thread" os_prio=2 cpu=0.00ms elapsed=0.79s tid=0x0000019ead8506d0 nid=0x1c24 waiting on condition
301JNI global refs: 23, weak refs: 0